2月19日,中国科学技术大学生命科学与医学部张凯课题组在《自然》在线发表题为“Roles of microtubules and LIS1 in dynein transport machinery assembly”的研究论文。该研究系统性地揭示了微管与LIS1介导的胞质动力蛋白-1(dynein)运输系统的组装与启动的新机制,这与领域过去十多年盛行的经典模型显著不同。新的发现表明:Dynein运输复合体的组装并不由传统认为的接头蛋白介导,也不发生在以往认为的细胞质中,而是直接发生在“太常见不过、以至于被长期忽视”的微管上。研究表明,微管不仅是为运输复合体提供被动的轨道,更是一种主动的介导运输机器的装配平台,而LIS1的介入则重塑了原有的组装过程,并特异性地募集低微管亲和力的dynein分子到微管附近。
细胞“运输系统”的核心难题
在真核细胞中,大量生命活动依赖于时空上精确而高效的物质运输。线粒体、内质网、溶酶体、高尔基体、自噬体、细胞核、RNA-蛋白复合物、各类囊泡、蛋白聚集体,以及细胞骨架及骨架蛋白自身等,都需要在特定时间被运送到特定位置。承担这一关键任务的核心动力来源之一,是骨架分子马达,其中胞质动力蛋白-1负责细胞内几乎所有的沿着微管的负向运输过程。Dynein在细胞中的作用就如同汽车等交通工具对人类日常生活的影响一样重要,广泛参与神经发育、免疫极化、蛋白质清除、精子形成、纤毛运动和胚胎发育等几乎一系列关键过程,也关键性地负责病毒等病原体在宿主细胞中的长距离定向运输。鉴于其对大量基本生命活动至关重要,dynein自身或其辅因子的功能障碍与多种神经退行性疾病、发育异常及免疫缺陷密切相关。

图1:Dynein由自抑制的“Φ粒”被激活为DDA复合物的总体机制。红色问号表示这些过程的深入机制有待进一步研究。
然而,dynein本身处于两级自抑制状态(Cell 2017):(1)单独的dynein主要以一种被称为“Φ粒”子的状态存在,处于自锁状态,无法完成机械化学循环,也无法结合微管;(2)即使dynein可以自发或受到辅因子调控打开,开放态的dynein无法处于稳定的平行构象,不能有效做持续性的单向运输,只能处于极低程度的运动活性。只有与激活因子dynactin及货物适配蛋白(adaptor)组装形成dynein–dynactin–adaptor(DDA)三元复合体后,才能实现高效、持续的运动。因此,一个核心问题始终困扰着该领域:dynein驱动的细胞运输机器如何组装并启动的?
一个长期存在的困惑:组装效率为何如此矛盾?
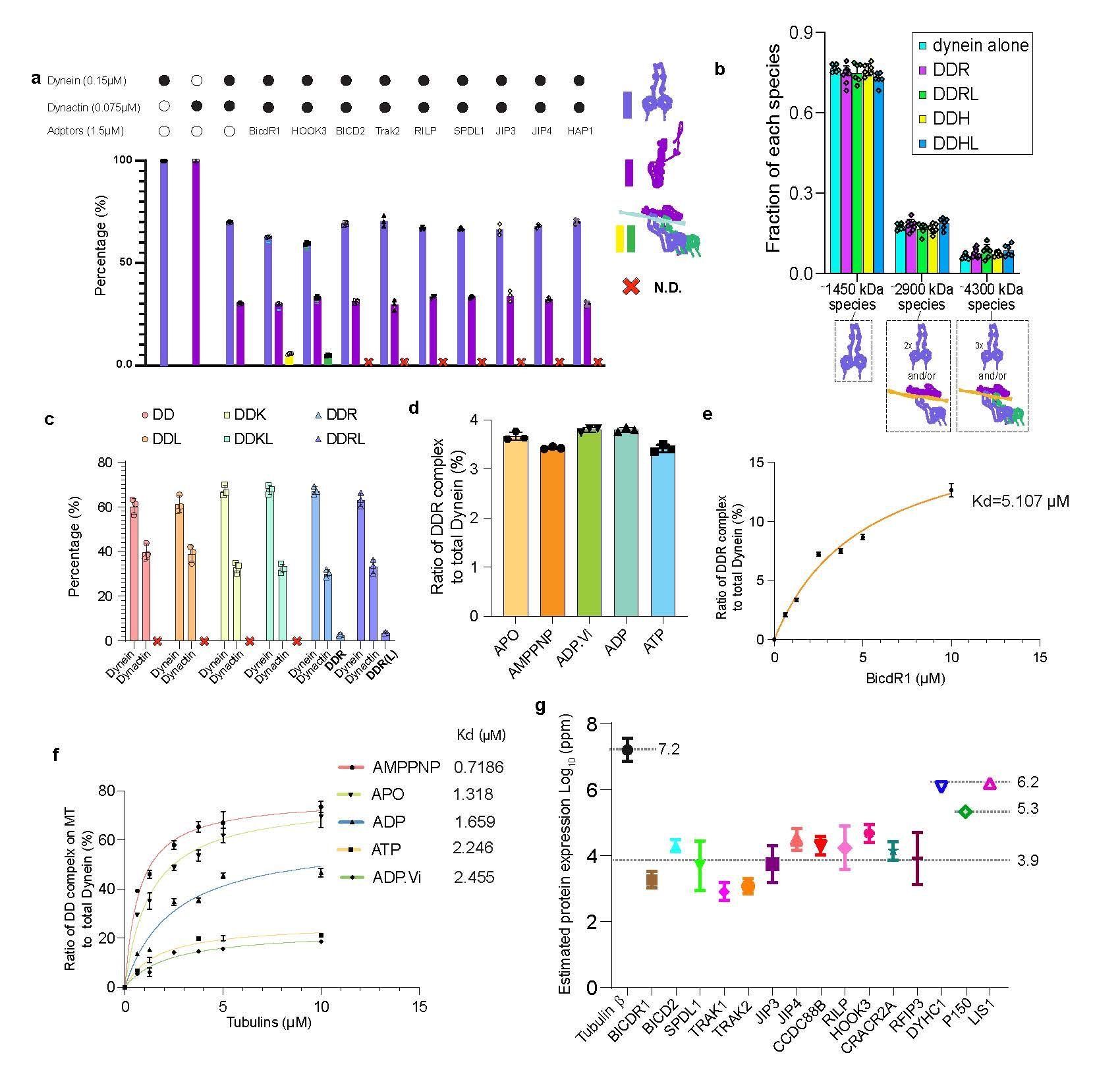
传统模型认为,DDA 复合体首先在细胞质中完成组装,然后整体结合到微管上启动运输。然而,这一模型存在明显问题:在体外条件下,复合体组装效率极低(约3%),往往需要大量adaptor或非生理条件才能观察到稳定复合物。因为dynein样品本身就是属于特别难对付的那种类型,这种极低的组装效率在过去往往被简单地认为 “样品性质不好”。然后,研究人员通过系统性实验,发现事情远非如此,即便得到几近完美的样品也是同样的表现。这一现象与其在细胞内高效、快速的运输形成鲜明对比,也提示研究人员重新思考:是不是DDA复合物在胞浆中本来就是这种效率?或adaptors介导的组装途径压根就不是它的主要形式,亦或者细胞中极有可能存在不同的组装路径。
太显而易见,以至于被长期忽视的“主角”——微管
研究人员系统重构了DDA复合物的体外组装过程。结果发现,在没有微管的条件下,即使使用高亲和力接头蛋白,溶液中三元复合物形成比例仍仅约3%,且这一低效率在不同核苷酸条件下均保持一致。相比之下,在微管存在时,复合体组装效率显著提高,并表现出明显的核苷酸依赖性。
进一步定量分析显示,随着微管浓度增加,更多dynein–dynactin(DD)复合物结合到微管上。在非水解型ATP条件下,多达80%的dynein以DD形式结合微管;即使在通常认为亲和力较低的ATP或ADP·Vi条件下,也能观察到稳定装配。电子显微镜分析进一步证实,在混合体系中形成的三元复合物几乎全部定位于微管上。
为验证这一现象的普遍性,研究团队对多种已报道的接头蛋白进行了系统测试,包括BICDR1、BICD2、HOOK3、RILP、SPDL1、JIP家族和HAP1等。结果显示,在缺乏微管时,大多数体系中仍以分离状态的dynein和dynactin为主,而三元复合体形成极为有限。这表明,微管是介导运输复合体组装的关键因素,而不仅仅作为被动轨道。

图2:Dynein–dynactin相对于接头蛋白明显更倾向于结合微管的多种互补的实验证据。
新的组装机制:微管先行,而非接头蛋白驱动
传统模型认为,接头蛋白首先介导dynein与dynactin结合,并关键性地决定了dynein-dynactin的化学计量(例如BICDR1和BICD2分别介导2个和1个dynein分子结合dynactin,Nature 2018)。新的研究结果则显示,与传统认知刚好相反,dynein在结合微管后即可发生关键构象变化,其马达结构域自动排列为平行状态,并进一步诱导尾部区域形成有利于dynactin结合的构象,从而高效形成DD复合物。特别的,结合微管后的dynein-dynactin复合物始终自发呈现稳定的2:1化学计量比,且这一过程完全不依赖于接头蛋白。这一发现表明,dynein运输系统是优先在其行走的“轨道”微管上直接形成的,而在胞质中的接头蛋白并非其初始装配的决定因素。

图3:DDA组装复合体在微管上的模型图、不同状态的冷冻电镜检查,以及没有接头蛋白的情况下的DD-MT高分辨结构。
接头蛋白的动态进入与交换
在新的框架下,一个关键问题是接头蛋白如何结合到已形成的微管结合DD复合物中。实验结果显示,无论是先在溶液中预组装后再加入微管,还是先在微管上形成DD复合物再加入接头蛋白,均可成功形成DDA复合体。这说明接头蛋白能够在DD复合物形成后再结合。更深入的动态结构和生化分析表明,DD复合物存在一种特殊的动态构象波动,可在特定状态下开放关键结合位点,从而形成一种 “动态门控”机制,允许接头蛋白直接进入在微管上的DD复合物。进一步的微管上竞争性实验表明,不同接头蛋白可以在微管上对同一DD复合物进行替换,高亲和力接头能够取代低亲和力接头,而无需复合体彻底解离。这一机制成功解释了细胞中长距离运输过程中接头蛋白的阶段性交替,而传统模型则和这些现象相悖。

图4:不同组装途径的生化证据表明预组装在微管上的DD复合物具备“动态门控”,并与结构证据互相印证。
研究人员进一步探讨了adaptors是如何被招募到微管结合的DD复合物上。结果发现,多数adaptors的一个关键结合区域CC1 box处于自抑制状态,被一段类似于dynein中轻链(LIC)的螺旋结构所占据,形成一种“自我封闭”(self-locked)的构象。去除这一抑制螺旋后,adaptor与DD复合物的结合亲和力明显增强。然而,如果进一步将整个CC1 box区域删除,反而会显著降低结合能力。值得注意的是,这一现象在先于微管和微管结合后再招募的两种条件下均一致,说明CC1 box既受到自抑制调控,又是实现稳定招募所必需的关键结构元件。
微管上的接头交换:长距离持续运输成为可能
如果adaptor能够“挤入”已形成的微管结合DD复合物,那么也就存在一种可能性:接头蛋白有可能在该复合物不被彻底解聚的前提下,也是可以在DD复合物中与其它接头相互交换的(exchangeable)。
为验证这一假设,研究人员设计并进行了一个“微管上的竞争实验”(on-microtubule competition assay)。简单说,研究人员首先在微管上组装形成DDK复合物,这是比较弱的一种DDA complex,随后向沉淀中加入含有BicDR1的溶液。同时还进行了反向实验,即先组装DDB,再加入Track2。凝胶结果清楚显示:BicDR1能有效置换Track2进入DD复合物,而由于亲和力较低,Track2几乎无法竞争性地置换BicDR1。不过,当删除了Track2中的自抑制螺旋(autoinhibited helix),从而增强其结合亲和力后,Track2 即可在一定程度上与BicDR1进行竞争,实现在微管上的部分置换。

图5:冷冻电镜结果直接“看到”不同亲和力的adaptors可以直接在预组装的DD-MT复合物内部直接竞争交换,与生化结果相互印证。
研究人员进一步进行了冷冻电镜(cryo-EM)分析,以定量观察微管上adaptor竞争置换过程中的结构变化。结果与凝胶实验的观察高度一致。研究首先获得了微管结合态的DDK和DDR复合物并对两种不同亲和力的DDA复合物进行结构比较。在预组装DDK–微管复合物后,加入BicDR1所获得的结构,很明显,大多数复合物已经转变为DDR,仅有少数例外仍保留为DDK。和凝胶结果一致,反过来用DDK来竞争已经形成好的DDR则不行。
LIS1:扩展组装过程,而非产量
长期以来,LIS1被认为是促进dynein激活和DDA复合体形成的关键因子,其真实作用机制一直不清,甚至不同研究结果在特定情况下相互矛盾。本研究发现,在相对干净的体系中,遵循单一因子变量原则,系统性地验证了无论在溶液还是微管上,LIS1几乎不会显著增加最终DDA复合体的产量,表明其作用并不体现在形成更多复合体的“数量”层面。

图6:动态冷冻电镜分析揭示了LIS-p150介导的弱微管亲和力的dynein分子捕获机制。
进一步的结构、生化和单分子分析显示,LIS1的核心功能在于调控组装过程:它能够稳定多种组装中间体,扩展组装的构象空间,并特异性标记处于低微管亲和力状态的dynein分子。与此同时,dynactin上的长而柔性的p150结构可从微管上的预组装DD复合体伸出,像“章鱼触手”一样特异性地捕获这些被LIS1标定的低微管亲和力的dynein,实现动态募集;而当dynein稳定结合微管形成平行构象后,微管结合导致的变构效应则迫使LIS1从dynein上解离。
综上所述,研究人员证明LIS1真正的作用并不是增加最终的运输复合体量,而是通过重塑组装路径、提高动态招募效率,并在运输过程中增强其灵活性和动力学性能。这一结果清晰地区分了“量”与“过程”混淆导致的误区,协调了领域内长期存在的争论。

图7:本研究对dynein运输复合体组装的新机制系统性总结和更新。关于经典模型部分(x)因其仅占整个组装效率的3%左右并在以往文献中有更详细解释,所以在本图中省略。
中国科大生命科学与医学部张凯教授为本研究的通讯作者,南京医科大学饶钦辉教授(张凯实验室前博后,兼本论文共通讯作者)及中国科大张凯实验室杨俊特任副研究员为文章共同一作。张凯实验室前博士生柴鹏鑫(现为哈佛大学博士后)发展的微管结合态运输复合体的高分辨cryo-EM方法对本研究有关键推动作用,科罗拉多州立大学Steven Markus教授在DDA组装效率方面给予了重要协作。
论文链接:https://www.nature.com/articles/s41586-026-10153-y
(生命科学与医学部,科研部)