6月18日晚上,由《电磁学》课程组组织的2014年全校春季《电磁学》小论文竞赛报告会在物理学院学术报告厅举行。本次参赛作品是由本学期全校物理类上《电磁学》课程的10多个教学班在第一轮中通过班级小论文报告会选拔出来的23个小论文作品。参与本次竞赛的评委有校党委副书记蒋一教授,国家教学名师程福臻教授,《电磁学》课程组特聘督导张玉民教授,教务处副处长李蓓教授,物理学院党委副书记张增明教授、潘海俊博士和《电磁学》课程组组长叶邦角教授。
本次参赛的小论文内容涉及电磁学课程及其交叉学科的多方面知识及应用的各个方面,想法大胆,敢于创新,其中既有物理思想和理论方面独特算法,也有巧妙的设计和应用创新的小课题,这些作品充分反映了我校学生在电磁学课程学习过程中对基础知识理论和应用的重视。

参赛选手在报告和展示小论文的作品
根据电磁学小论文竞赛的评选规则,最终评选出一等奖5名,二等奖7名,三等奖11名,评审老师向获奖同学表示祝贺并颁发了证书和奖品,勉励他们在以后的学习过程中不断巩固知识、完善自己的论文研究,争取做出更多更好的成果。
程福臻教授和张玉民教授给获得一等奖的同学颁奖
叶邦角教授和潘海俊博士给获得二等奖的同学颁奖
张增明教授和叶邦角教授给获得三等奖的同学颁奖
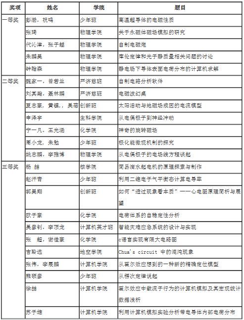
2014年春季全校《电磁学》小论文竞赛获奖名单
我校《电磁学》教学组除了坚持课堂教学的可视化和趣味性外,一直重视课外教学活动。从2000年开始就在教学过程中根据学习的情况结合兴趣组织学生撰写小论文,并组织班级论文竞赛活动和校级论文竞赛活动。迄今为止已有361位同学参加校级小论文竞赛并获得各种奖励。
教学处对《电磁学》课程组组织的小论文竞赛活动一直给予了极大地支持,每次都为活动提供了奖品和证书等。
(物理学院)